米博体育平台app-APP免费下载
中国政府网
|
宁夏政府网
|
登录个人中心
简体
|
繁体
无障碍浏览
|
长者版
首页
政府信息公开
市政府
政策解读
重点领域公开
政策文件
政府规章库
政府机构
政务服务
个人服务
法人服务
部门服务
便民服务
政民互动
我要写信
意见征集
结果反馈
走进中卫
中卫概况
景区景点
醉美中卫
当前位置:首页 > 政府信息公开 > 部门信息公开目录 > 中卫市公共资源交易中心 > 法定主动公开内容 > 办事服务
|
字号:
大
中
小
|
分享:
用微信扫描二维码
分享至好友和朋友圈
×
索 引 号:
640501031/2025-00009
文 号:
发布机构:
中卫市公共资源交易中心
责任部门:
市公共资源交易中心
有 效 性:
有效
生成日期:
2025年02月06日
标 题:
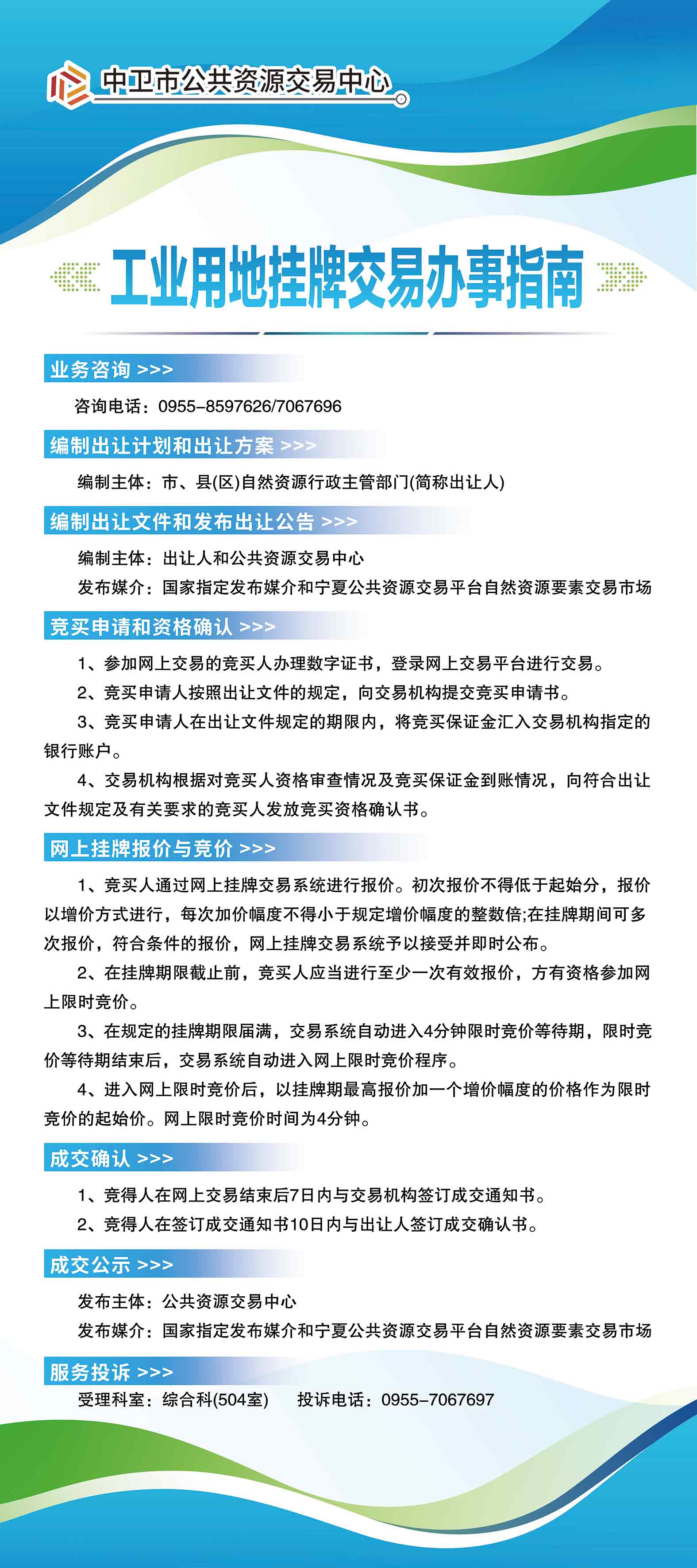
工业用地挂牌交易办事指南
工业用地挂牌交易办事指南
附件下载:
扫一扫在手机上查看当前页面